+91 98800 47516 / 70221 33228
info@rpselectricals.com
Home
Company Profile
Services
HV & LV POWER DISTRIBUTION SYSTEM
Electricals & CONTROL PANEL INSTALLATION
LIGHTING & POWER INSTALLATION
FIRE ALARM / ACCESS CONTROL AND PA SYSTEM
INFRASTRUCTURE & BUILDING MANAGEMENT SYSTEM
NETWORKS AND DATA MANAGEMENT SYSTEM
TELEPHONE & STRUCTURED CABLING
LIASONING SERVICES
AIR-CONDITIONING
Fabrication
Electrical Testing
AMC
Projects
Completed Projects
OnGoing Projects
Design MEP Services
About MEP Services
Projects
Mission and Vision
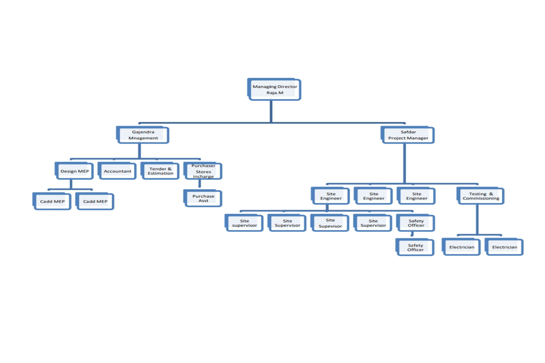
Organizational Chart
Gallery
Clients
Career
Contact us
Download Profile
organizational chart
Home
organizational chart
organizational chart
organizational chart
organizational chart
organizational chart